东凌beat365在线唯一官网历来十分重视学生入党积极分子的培养,近年来,率先制定了量化考核办法,扎实开展学生业余党校等,不断帮助学生入党积极分子提升理论水平与思想觉悟。本学期,根据学校关于党员发展与入党积极分子培养的要求,结合学院既定工作安排及当前疫情形势,经管学院于2月底线上举办beat365在线唯一官网第338期入党积极分子学生业余党校暨东凌beat365在线唯一官网2020年春季学期中级党校。
本次线上党校旨在按照学院既定计划,做好疫情防控期间入党积极分子的培养教育工作,目标明确、内容丰富、纪律严明,确保入党积极分子“停课不停学”,思想“不退步”,学习“不断线”。
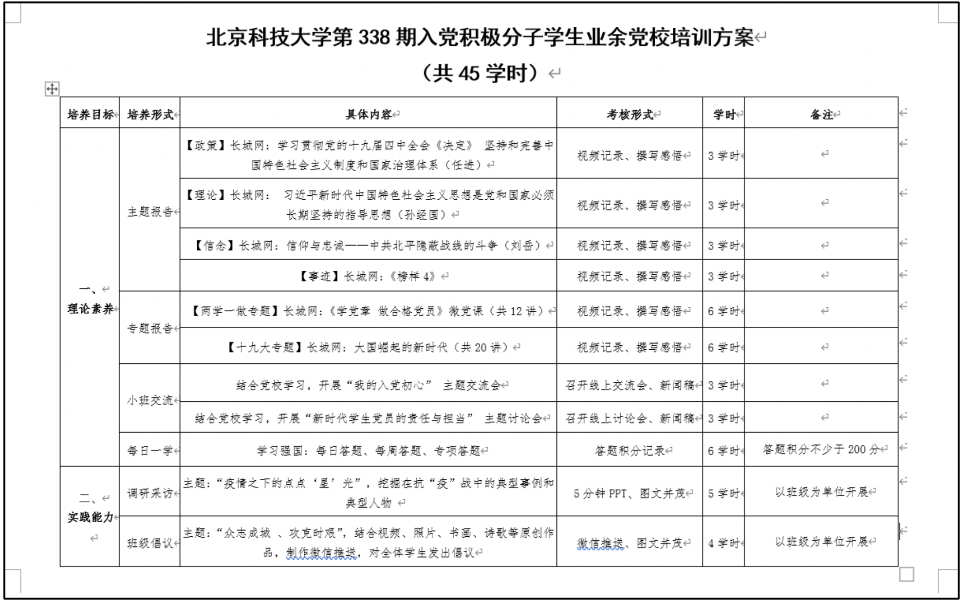
精心设计,培养目标更明确:线上党校严格遵照线下党校对培训目标、学习课时、培训任务的要求,共计45学时。在理论方面,包括讲政策、讲理论、讲信仰、讲事迹四场高水平主题报告,两学一做和学习十九大精神两个专题学习,利用学习强国进行每日一学和以班级为单位的“我的入党初心”与“新时代学生党员的责任与担当”线上主题交流会等,不断引导学员们加强理论素养,养成良好的理论学习习惯。在实践方面,结合疫情形势,设计调研采访——挖掘在抗“疫”战中的典型事例和典型人物;班级倡议——结合视频、照片、书画、诗歌等原创作品,制作抗“疫”微信倡议推送两项主题活动。引导学员在读好书的同时,培养一份“家国情怀”和“时代担当”。

形式新颖,培训内容更丰富:相比于传统的线下党校,本期线上党校具有培训内容质量高、学习方式更灵活、学员交流更顺畅等优势。党校选择了党员们广泛使用的长城网和学习强国两个平台,内容为知名专家学者对党的理论知识、当前时政热点的权威解读,确保了培训内容的质量。同时,学员们可以根据自身的时间来安排学习进度,对于重点难点可以反复巩固,微党课、每日一学等内容可以利用碎片化时间随时学习,真正实现了自主式学习。此外,建立了班级微信群,开展视频交流会等活动,便捷的交流方式使学员间的沟通更频繁,利于学员对学习内容进行随时交流讨论,以及班主任对学员的问题随时解疑答惑。

从严管理,考核纪律更严明:党校本着“领悟初心使命,从严从实管理”的原则,制定了严格的考核办法,每一项培训内容都设定了相应的考核方式,确保学员做到日日打卡、场场考核、相互监督。此外,由各年级辅导员担任班主任,举办线上开学仪式,在向学员们介绍本期党校的特殊背景与培训形式的同时,强化党校纪律,明确各项要求。党校办公室还撰写了“致学员的一封信”,向学员们提出了希望与祝福。学员们纷纷表示将会认真领悟党校培训精神,严格遵守党校纪律要求,积极向党组织靠拢,以实际行动争取早日成为一名合格的党员。

近年来,经管学院党委持续加大学生党员培养力度,搭建了“入党启蒙、全面培养、层层考核、作用发挥”学生党员四步成长阶梯,取得了良好成效。2019年,学生志愿服务红色“1+1”项目获评北京市三等奖,《微行动·齐步走》预备党员培养项目入选学校首批“一院一品”基层党建创新项目培育计划,学生党建工作获学生工作专项奖等。此次线上入党积极分子学生业余党校将是学院党建工作的一次重要尝试,相信在学院党委和学员们的共同努力下,必将获得良好的培训效果。
责编:戈誉阳
审核:倪宇





