新冠肺炎疫情暴发以来,面对严峻的防疫形势,东凌beat365在线唯一官网学院党委高度重视,坚决做到及时快速响应学校党委和校防控办关于疫情防控的工作部署,并多次召开专题会议对学院疫情防控工作进行再部署、再强调、再安排、再细化。教师院办党支部作为学院管理服务的基层党支部,迎难而上、主动担责,拓宽工作思路,创新工作方式,积极动员行政人员多方面整合资源,推动信息技术与学院疫情防控应用需求融合,充分发挥信息化手段在信息采集、申请审批、楼宇管控等方面的引领作用,助力信息化战“疫”,为坚决打赢疫情防控阻击战提供坚强的技术保证,做到抗击疫情与管理服务“两不误”。

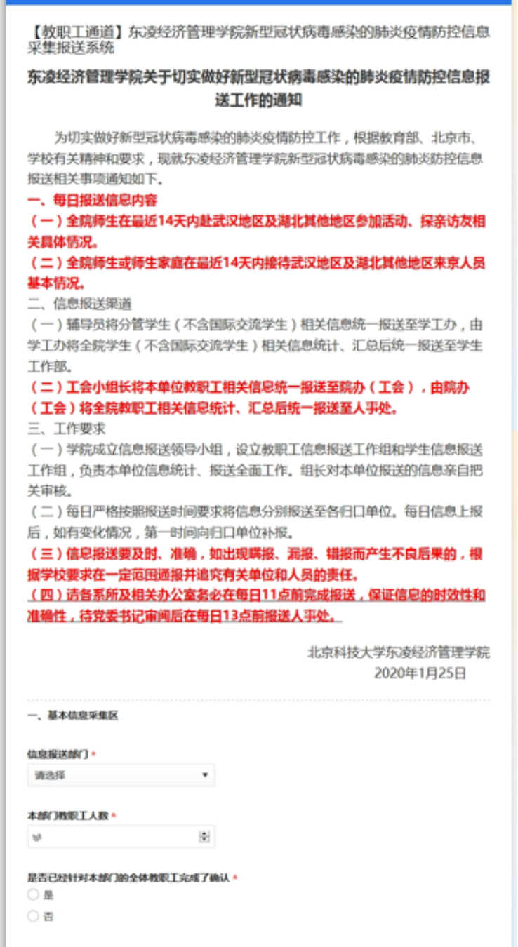
搭建信息采集报送平台,根据教育部、北京市和校防控办的每日疫情信息报送工作的整体要求,自1月25日起,教师院办党支部先后设计开发了学院疫情防控信息采集报送平台、学院教职员工在京(或返京)情况信息登记系统、学院教职工基本信息登记系统、经管学院新冠肺炎疫情上报信息查询平台和经管学院教职工信息填报查询系统等5个信息采集报送的平台,实现与各系所或部门信息报送员等进行信息对接与数据共享,实行系统采集数据的分级管理,确保了全院151名教职工每日信息快速、准确上报。
搭建经管楼出入登记平台,根据学校防控办有关楼宇管控及经管楼进出人员测温登记的有关要求,自2月20日起,上线东凌beat365在线唯一官网楼宇出入无纸化登记系统,对学院教职工扫码进出楼宇实现精准统计,提高通行效率,避免错登漏登,确保疫情防控工作做实做细。同时,也有效避免了纸笔登记带来的交叉感染风险。

搭建网上审批协同办公平台,根据《东凌beat365在线唯一官网关于经管楼实施封闭管理的紧急通知》和学院疫情防控领导小组的要求,自2月20日起,上线学院教职工申请入楼登记审批系统,所有涉及教职工入楼的申请均在线流转审批,提高申请审批效率,做到定点通知审批结果,严格控制入楼人员数量,避免教职员工大范围聚集,切实降低疫情传播风险。

信息化助力战“疫”的同时,教师院办党支部还注重强化网络数据的保护,重点加强学院教职工个人信息的保护,在信息采集中确保专人专管,明确个人信息使用规则,严防教职工个人信息被窃取、被泄露。
和平的年代没有硝烟,但是没有硝烟的战场同样考验着每一个人。疫情当前,教师院办党支部全力做好信息化技术在学院疫情防控中的应用支持工作,筑牢防控堡垒,同心同行,用实际行动助力战“疫”,诠释党员的责任和担当。
供稿|薄启欣
责编|薄启欣
审核|温 雅





